中邮·银行|深度报告|银行稳定币专题(上):从金融角度看稳定币——基础定义

发布时间:2025年7月29日 16:31

核心观点

国内市场:

稳定币核心定义与属性:

稳定币是锚定法币或实物资产的链上代币化数字凭证,非独立货币,与古代银票有相似性,依托区块链技术提升了流通效率。

在与数字人民币、数字美元的对比中,稳定币由私人机构发行,无国家法偿效力,基于公有区块链,匿名性弱且存在脱钩风险;后两者为央行发行的法定货币,以国家主权信用背书,采用双层运营体系,数字人民币支持可控匿名,数字美元具备可编程性和跨链兼容设计。

与支付宝、微信支付相比,稳定币获取和兑换需经交易所并支付费用,支付依托区块链可点对点交易但整体仍属中心化体系;而支付宝等通过备付金账户管理,充值无手续费但提现多收费,支付需经清算机构,属中心化模式,且二者在本质属性、监管等方面差异显著。

在跨境清算方面,稳定币依托区块链实现高效点对点交易;SWIFT 是中心化电文网络,效率低、费用高;多边数字货币桥基于多国央行共建账本,能实现高效低成本的跨境支付。 

从发展时间点和应用情况和底层技术对比来看,稳定币不应视为数字货币高阶形态,稳定币是链上的代币而非货币,稳定币应视为实物和数字货币边界的拓展和补充。各国数字货币推出时间点更晚,稳定币不存在相应技术代差优势;从底层技术来看,稳定币一般依赖公有链,而数字货币为中心化+区块链混合结构,后者适用性或更广。未来吸收稳定币相关技术的中央银行数字货币有望成为货币的更高阶形态。

投资建议:

稳定币本质上是区块链上执行特定交易支付职能的代币或者法币或高等级资产的数字凭证,稳定币在短期内可能强化美元资产。稳定币不是货币,同时在中国境内投资稳定币等数字加密资产为非法行为,建议通过合法合规渠道参与中国香港地区稳定币及其产业链投资。


稳定币的金融定义


1.1 监管机构对于稳定币的定义

国际清算银行对稳定币定义为一种特殊的加密货币,设计目的旨在维持恒定价值,通常与美元保持1:1挂钩,并由实物资产(如美国国债或黄金)作为支撑,但在单一性、弹性和完整性三个关键测试中仍未达到成为货币体系支柱的要求。

图片


美国政府《天才法案》(GENIUS Act)对稳定币的定义为"价值锚定于单一法币或一篮子资产的数字货币",且要求储备资产必须满足100%足额抵押,并禁止算法稳定币的发行。

中国香港特区政府《稳定币条例》定义稳定币为一种以计算单位或经济价值形式储存的加密形式的数字资产,可作为交换媒介由社会公众进行交易。《条例》还明确将中央银行发行的数字货币、银行存款、证券合约、储值支付工具存款等排除出稳定币的范畴。稳定币完全锚定一种或多种法定流通货币(如港元、美元)。

欧盟《加密资产市场监管法案》(MiCA)将加密资产定义为:“利用分布式账本技术(DLT)或相似技术进行转移或存储的一种数字化价值或权利表示形式”。加密资产主要包括加密货币、稳定币和资产代币化三类,MiCA只对加密货币和稳定币进行监管。

1.2 稳定币是货币还是代币

稳定币基于区块链技术发行,本质是锚定法定货币或实物资产的数字凭证。其通过智能合约实现与锚定物(如美元、黄金)的价值挂钩,属于法定货币的链上代币化表现形式,而非独立货币。技术上更接近“支付型代币”(Payment Token)。简单来看,稳定币或是一种非官方发行基于区块链技术发行的金融资产,官方通过立法确定了其与法定货币1:1的兑换关系。

马克思对货币定义:马克思的货币定义深入到了货币的本质,他认为货币是从商品中分离出来,固定地充当一般等价物的特殊商品。货币首先是一种商品,具有价值和使用价值,但它又不同于普通商品,因为它能作为一般等价物,表现其他商品的价值,并能与一切商品进行交换。新自由主义认为,货币本质上是市场自发形成的“交易媒介”和“价值尺度”,其核心功能是降低交易成本、提高经济效率,而非政府调控经济的工具。价值尺度的稳定性要求货币作为衡量商品价值的尺度,必须保持自身价值的稳定(即物价稳定)。若货币价值波动剧烈(如恶性通胀),会扭曲市场价格信号,导致资源配置效率下降。因此,新自由主义强调“稳定货币供给”是货币体系的核心目标。凯恩斯主义认为,货币是经济体系中“流动性的核心载体”,其功能不仅限于交易媒介和价值尺度,更重要的是作为“贮藏手段”和“投机工具”,深刻影响着人们的消费、投资决策和整个经济的总需求。

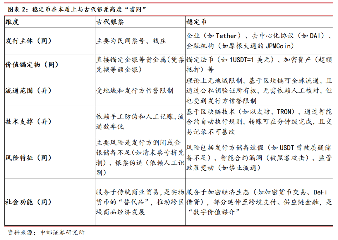
从上述定义来看,稳定币首先不是一种商品,稳定币价值源于与某种法定货币、商品或其他资产挂钩。但社会经济活动中,稳定币可以在商品或劳务支付中以及偿还债务中被接受,但从渗透率来看仍未被普遍接受。因此稳定币(抵押型)作为法币的链上表现形式,其实质仍然为代替货币在特定情形进行价值交换的代币,而非货币。从历史经验来看,当前稳定币或更接近中国历史上出现的银号发行的银票,其在特定情形下进行价值交换,而非历史上实际货币白银和铜钱,稳定币或可简化理解为中国古代银票的链上表现形式,那么稳定币本质上是用来拓宽货币流通使用场景范围尤其是跨境流通使用的边界而非替代货币本身。

图片


1.3 稳定币与数字人民币和数字美元异同

发行主体与法律地位

稳定币:由私人机构或企业发行(如USDT发行方Tether、USDC发行方Circle),本质是私人信用背书的加密资产,虽锚定法币或资产,但无国家法偿效力,也不受到存款保险保障,存在发行方违约或储备不足导致的脱钩风险。

数字人民币:由中国人民银行直接发行,是法定货币人民币的数字形态,具备法偿性(即法律强制流通效力),与纸币、硬币等价,其信用基础为国家主权信用,不存在价值脱钩风险。

数字美元:美联储直接发行的法定货币,具备无限法偿性,法律地位等同于纸币美元,由国家主权信用背书,价值稳定性无 风 险。

底层技术

稳定币:基于公有区块链(如以太坊、波场)构建,强调去中心化特性(但目前合规稳定币USDC、USDT等均为中心化运营),交易数据 全 网公开,但用户身份难以追踪。同时依赖智能合约自动执行,资产抵押和清算机制由代码控制。

数字人民币:采用“央行-商业银行”双层运营体系,央行负责发行,商业银行负责兑换和流通。技术支持可控匿名(交易对央行透明、对商业银行部分匿名)和双离线支付(无网络环境仍可交易),系统为中心化管理。

数字美元:双层运营体系,央行主导+商业机构协作。美联储负责数字美元的发行、账本维护及货币政策调控,保留zui终控制权。商业银行担任分发节点,向公众提供兑换与流通服务,类似现金ATM分发模式。通证形式:基于分布式账本技术(DLT)发行可编程通证,代表美元的数字债权。智能合约集成:支持条件支付、自动清算等场景,提升资金流转效率。跨链兼容设计:预留与私有链、联盟链的互操作接口,适配企业级金融基础设施。

交易匿名性

稳定币:链上交易公开透明USDT、USDC等主流稳定币的所有交易记录均在区块链上公开可查(如以太坊浏览器),任何人都可追踪资金流向,地址间转账完全暴露,匿名性相对较弱。技术层面:区块链提供基础匿名架构,但链上数据分析可破解身份隐匿;监管层面:全球协同的KYC机制正系统性消除匿名空间;趋势层面:合规稳定币或将完全脱离匿名属性,成为可编程的“数字支票”。

数字人民币:数字人民币钱包权限分级管理,弱实名钱包(四类钱包):仅需手机号即可开立,无需绑定银行卡或身份证,对央行及运营机构完全匿名。交易限制:余额上限1万元、单笔支付≤2000元、日累计≤5000元、年累计≤5万元,满足日常小额匿名支付需求。强实名钱包(一至三类钱包):需提供身份证、银行卡等实名信息升级钱包权限,余额与限额随KYC强度提升(如二类钱包余额上限50万元)。大额交易需依法配合反洗钱等监管要求,实现风险可控追溯。数字人民币的匿名性本质是“有限匿名”,技术层面通过分层钱包和加密手段保障小额支付隐私,优于传统电子支付工具;监管层面匿名权限以反洗钱、反恐融资等法律框架为边界,确保金融安全。

数字美元:数字美元需在“不要求完全匿名”的前提下保护消费者隐私,避免成为洗钱工具。

应用情况

稳定币:国际清算银行统计,自2023年以来,稳定币的种类已经拥有170多种,全球稳定币的总市值已经翻了一倍,达到约2550亿美元,其中与美元挂钩的稳定币占据了整个稳定币市场的99%以上。

数字人民币:双离线支付支持无网无电交易。数字人民币应用情况数据:截至2024年6月末,数字人民币已经在17个省(区、市)开展试点,累计交易金额达7万亿元。

数字美元:联邦层面冻结,国会通过《CBDC反监控国家法案》,禁止美联储推进零售型数字美元。

1.4 稳定币与国内支付宝和微信支付的区别

稳定币尽管稳定币被标榜为“去中心化”,但其清算逻辑仍部分沿袭传统框架,稳定币支付本质是四方模式的区块链变体。稳定币支付下的角色链条为发卡行→稳定币发行方收单机构→支付服务商清算机构→公链网络或私链备付金银行→储备资产托管方。

电子货币获取与销毁

通过支付宝或微信完成的支付,实际发生转移的“货币”可能有两种来源。一是来自支付宝或微信绑定的银行卡,通过快捷支付指令由银行完成支付。另一种是支付宝或微信账户余额。前者在支付时实际是由支付宝或微信完成快捷支付指令发送,由银行完成资金收付,支付宝或微信并不参与资金清算,亦无需“兑换”支付宝或微信账户余额。对于后者而言,支付宝或微信账户余额本质上亦具有“类稳定币”的诸多特点。要想使用余额完成支付,需要实现进行按照1:1的比率进行充值(锚定法币),充值资金通过备付金账户100%足额存放。对于支付宝或微信而言,这一兑换过程无需支付手续费。而在使用支付宝或微信进行提现时,则多数需要支付提现金额1‰的提现手续费。而由于使用支付宝或微信时,无论是余额兑换、使用或提现均记载于公司服务器上,这一过程实质是中心化的。

对于稳定币而言,其zui根本的获取渠道为通过银行卡或转账方式,使用法币在交易所完成兑换。部分交易所可能要求支付兑换手续费,费率视不同交易所或有些许不同。稳定币发行方将用户兑换稳定币的资金购入实物资产(如美国国债或黄金)作为稳定币币值的支撑,并寻求从这些实物资产中获取收益。当用户需要将稳定币兑换回法币,则可以再通过交易所完成兑换,仍需支付交易费用与提现费用。尽管稳定币体系运行所依托的区块链是去中心化的,但稳定币的发行与使用离不开运营机构与交易所,这些机构负责管理法币储备、确保稳定币与法币的兑换,并承担合规和风险管理责任。尽管稳定币在支付环节利用区块链技术实现去中心化交易,但其发行和运营依赖中心化机构,因此整体属于中心化体系。

电子支付流程

从支付来看,稳定币与微信或支付宝的主要区别在于收付双方之间的“断直连”能力。电子支付的起步阶段,微信支付、支付宝等第三方支付采取的是银行直连模式,即支付机构与银行之间直接连接,交易清算过程均不经过人民银行的清算系统,这导致银行或央行均无法掌握具体的交易信息与资金流向。2017年8月,央行下发《关于将非银行支付机构网络支付业务由直连模式迁移至网联平台处理的通知》,规定各家非银行支付机构的网络支付业务须由此前的直连模式转移至网联平台处理。“断直连”之后,银行关闭第三方支付机构直接代扣通道,并由银联、网联提供清算服务,收付双方的资金流通要通过收单机构(银联商务、拉卡拉、中金支付等)发起,通过清算机构(银联、网联)完成清算,再通过央行清算系统,最后由收付双方银行完成收付动作。

相比之下,不同于传统电子支付需要依赖中心化清算机构(银联、网联),稳定币的支付模式在一定程度上更接近于电子支付早期时代的“直连”模式。稳定币支付不需要收单与清算,可通过区块链直连,绕过中介层级。例如,用户通过USDT钱包转账,在区块链提供基础设施服务的基础之上,稳定币直接由付方流向收方,可实现链上即时结算,仅在兑换或兑出法币时依赖中心化交易所。

电子支付费用

通过支付宝或微信完成的支付,无论资金来源是基于银行的快捷支付或平台余额,均不需要付款方显性支出交易手续费,相关费用会由收单机构在收款方到账金额中进行扣除,且对于同一商家在同一收单机构开立的账户而言,扣除比例基本保持一致,少数根据付款金额有一定变动;对于稳定币而言,转账时需要向矿工或验证节点支付“GAS费”作为使用区块链网络计算资源手续费,该费用由付款方承担。同时,对于不同类型交易所需的计算资源、网络繁忙导致的计算资源紧张情况,“GAS费”可能有较大波动。

图片

图片

图片


1.5 稳定币跨境清算和SWIFT以及多边数字货币桥的区别

稳定币跨境清算

稳定币的跨境清算所依赖的底层技术为各币种基于的区块链或分布式账本,例如分别为USDT和USDC提供基础设施服务的以太坊、SOLANA链。稳定币跨境支付通过上述去中心化节点网络验证,实现高效的点对点交易。同时,稳定币一般采用 “支付即结算”(Payment vs Payment, PvP)模式,通过智能合约自动执行清算,无需中间代理行,资金流转与清算同步完成,链上交易即最终结算。费率和效率层面,不同于传统金融体系中,跨境资金的流动高度依赖银行系统和国家监管以及随之而来的支付周期长、手续费高、审查复杂等特点,稳定币的出现,为全球资金流动提供了绕开上述制约的另一条路径。依托区块链技术基础设施,稳定币具备天然的跨境优势。无论身处全球何地,持币者可在随时进行转账,而不需受到银行营业时间限制。稳定币7*24全时段运行、交易记录高度透明不可篡改的特性,极大降低了跨境支付的技术门槛与各方面成本。以正在测试的京东港元稳定币(JD-HKD)为例,其跨境支付耗时可压至数秒,手续费(即稳定币转账需要支付的计算资源成本“GAS费”)可以低至每笔1到2美元,甚至部分交易所已经推出零手续费转账服务。

图片


SWIFT系统

环球同业银行金融电讯系统(SWIFT系统)为中心化的银行间电文网络。作为全球银行间金融信息传输的骨干网络,其运行原理核心在于标准化报文传递与信息流处理,而非直接参与资金结算。它本质上是一个封闭的金融通信生态系统,通过统一的电文格式系统和银行识别代码实现跨境支付指令的安全、结构化传递。例如,当一家银行需向境外付款时,它通过SWIFT网络发送加密电文至收款行的代理行,电文中包含交易金额、币种、账户信息及费用分担规则。这也意味着,SWIFT仅承担“信息传递”角色,传递支付指令却不动用资金,实际资金清算需依赖各国独立的清算系统完成最终账户划转,形成信息流与资金流分离的松耦合模式。而这样的清算模式也导致时效与费率的双重效率瓶颈。虽然SWIFT的报文传输可以在秒级时效内完成,但因涉及多级代理行的人工合规审核、账户头寸调度及时差延迟, 资金到账可能长达数天;费率方面,用户需承担SWIFT固定电讯费(20-50美元/笔)及代理行手续费(0.1%-1%),大额支付总成本常超数十美元。且由于固定电讯费的存在,一笔100美元的跨境交易,手续费用可能来到10美元以上,对于小额跨境支付极不友好。

图片


多边数字货币桥(mBridge)

多边数字货币桥则基于多国央行共建的区块链或分布式账本,把系统节点部署在各国央行或商业银行,且规定代码对参与各行开源,确保交易记录、用户信息等关键数据在各参与方节点均有保存,通过区块链技术解决参与主体互信以及隐私难题,最终实现各国央行数字货币直接交换、跨境支付系统互联互通。多边数字货币桥的交易模式主要包括本币上桥、跨境支付、同步交收、外币下桥四步,分别对应汇款方通过境内银行将款项转移到境内银行货币桥多币种钱包中、境内银行发起跨境支付将款项支付到收款方一侧商业银行多币种钱包、收款方商业银行收到款项后与桥上机构进行外汇兑换同步交收、最后款项以外币形式下桥完成汇款。这一模式的优势在于各地支付系统互联显著缩短了整体链路,并降低综合成本。同时,由于外汇按照实时汇率完成结算,亦规避了外汇汇率波动造成的风险。通过多边数字货币桥完成的一笔转账,一般可以在6到9秒内完成。其费率成本接近使用稳定币转账,相较于SWIFT系统等传统方式而言,费率降低50%以上。

图片


1.6 稳定币是否为货币的高阶形态

1880至1914年,国际金本位制度

金本位制度(以一定成色及重量的黄金为本位货币的制度)作为历史上 第 一 个国际货币制度,是19世纪到第一次世界大战前相继推行的货币制度。

1918至1939年,国际金本位制度的恢复时期

从20世纪30年代到二战前,国际贸易体系进入了长达十几年的混乱时期,其间形成了英、美、法三大国为中心的三个货币集团(英镑集团、美元集团、法郎集团),三大集团以各自国家的货币作为储备货币和国际清偿力的主要来源,同时展开了世界范围内争夺国际货币金融主导权的斗争,这种局面一直持续到二战结束。

1944至1973年,布雷顿森林体系

“国际货币基金协定”确立了美元与黄金挂钩、各国货币与美元挂钩、并建立固定比价关系的、以美元为中心的国际金汇兑本位制。“双挂钩”的具体内容是: 

1、确定了国际储备货币——美元,美元与黄金挂钩:①官价:35美元=1盎司黄金;②美国准许各国政府或中央银行随时按官价向美国兑换黄金;③其它国家的货币不能兑换黄金。其它货币与美元挂钩:①各国货币与美元保持固定比价,通过黄金平价决定固定汇率;②各国货币汇率的波动幅度不得超过金平价的上下1%,否则各国政府必须进行干预。2、建立永久性国际货币金融机构——国际货币基金组织。3、规定了美元的发行和兑换方式。4、确定固定汇率制。5、提出了资金融通方案。

1973至1976年,向浮动汇率制度过渡时期。期间美国国际收支逆差引起美元贬值,发生美元危机,形成“美元灾”。1960年代初,美国国际收支逐渐恶化。美国从1950年代起国际收支出现逆差,国际市场上美元大量过剩,从60年代到70年代曾发生多次美元危机。

1976年至2000年,牙买加体系

牙买加体系从布雷顿森林体系70年代崩溃后沿用至今。布雷顿森林体系瓦解后,1976年IMF通过《牙买加协定》,确认了布雷顿森林体系崩溃后浮动汇率的合法性,继续维持全球多边自由支付原则。虽然美元的国际本位和国际储备货币地位遭到削弱,但其在国际货币体系中的领导地位和国际储备货币职能仍得以延续,IMF原组织机构和职能也得以续存。

2008年至今,私人加密货币和官方数字货币推进

2008年11月:一个化名为“中本聪(SatoshiNakamoto)”的匿名开发者(或团队)发布了题为《比特币:一种点对点的电子现金系统》的白皮书,首 次提出了基于区块链技术的加密货币概念,奠定了加密货币的理论基础。

2014年,中国人民银行成立专门研究小组开始研究数字货币。2017年1月,央行在深圳正式成立数字货币研究所。2020年,中国人民银行完成了数字人民币的顶层设计等基础工作,同年8月在京津冀、长三角等地区开展数字人民币试点。2020年后,各国央行数字货币研发与试点进程加速。2020年10月,巴哈马在全球 第 一 个推出央行数字货币,开启了央行数字货币实际应用的先河。2021年,日本央行开始分三阶段推进CBDC研发,欧元区正式启动CBDC项目,英国财政部与英国央行就数字货币发布联合声明,CBDC正式进入“开发”阶段。此后,俄罗斯、美国等国家也陆续加快了相关步伐,进一步推动了国际货币体系数字化的发展。

图片


从发展时间点和应用情况和底层技术对比来看,稳定币不应视为数字货币高阶形态,首先1.1讨论了稳定币的定义,稳定币是链上的代币而非货币,稳定币应视为实物和数字货币边界的拓展和补充。从底层资产锚定来看,稳定币的价值稳定性依赖于其发行人配置的储备资产,本身不具备货币的债务信用创造功能。从推出时间来看,首 个稳定币USDT(泰达币)于2014年10月由Tether公司推出,成为全球首 个锚定美元的稳定币,各国数字货币推出时间点更晚,稳定币不存在相应技术代差优势;最后从底层技术来看,稳定币一般依赖公有链,而数字货币为中心化+区块链混合结构,后者适用性或更广。因此稳定币不是货币的高阶形态,未来吸收稳定币相关技术的中央银行数字货币有望成为货币的更高阶形态。

投资建议


稳定币本质上是区块链上执行特定交易支付职能的代币或者法币或高等级资产的数字凭证,稳定币在短期内可能强化美元资产。稳定币不是货币,同时在中国境内投资稳定币等数字加密资产为非法行为,建议通过合法合规渠道参与中国香港地区稳定币及其产业链投资。

风险提示


政策调整超预期,模型测算误差;稳定币交易在中国内地存在法律合规风险,在中国香港和其他国家/地区存在立法不完善风险;稳定币系统存在稳定性和安全性风险。

报告信息


证券研究报告《银行稳定币专题(上):从金融角度看稳定币——基础定义》

对外发布时间:2025年7月23日

报告发布机构:中邮证券有限责任公司

分析师:张银新 SAC编号:S1340525040001

公司金融顾问CFC认证

公司金融顾问(Corporate Finance Consultant,简称 CFC)国际金融认证知识体系,是专为面向企业提供投融资规划、金融架构设计等专业服务的从业人员打造的认证知识体系。该体系不仅率先实现与国际先进金融体系的深度接轨,更是严格依据《公司金融顾问》金融行业标准研发的新职业认证体系。


作为经国家认证的金融行业新职业,公司金融顾问(CFC)聚焦于帮助金融机构与企业建立全球化的公司金融视角,系统掌握境内外企业投融资管理体系及金融市场运行逻辑。其核心目标在于培养兼具国际市场规则洞察力与公司金融业务特性把控力的综合金融服务人才。

图片