金融监管总局发布《商业银行市场风险管理办法》(新旧对比)

发布时间:2025年6月23日 16:53

6月20日,金融监管总局对《商业银行市场风险管理指引》(以下简称《指引》)进行了修订,形成《商业银行市场风险管理办法》(以下简称《办法》)。《办法》自印发之日起施行。


image.png

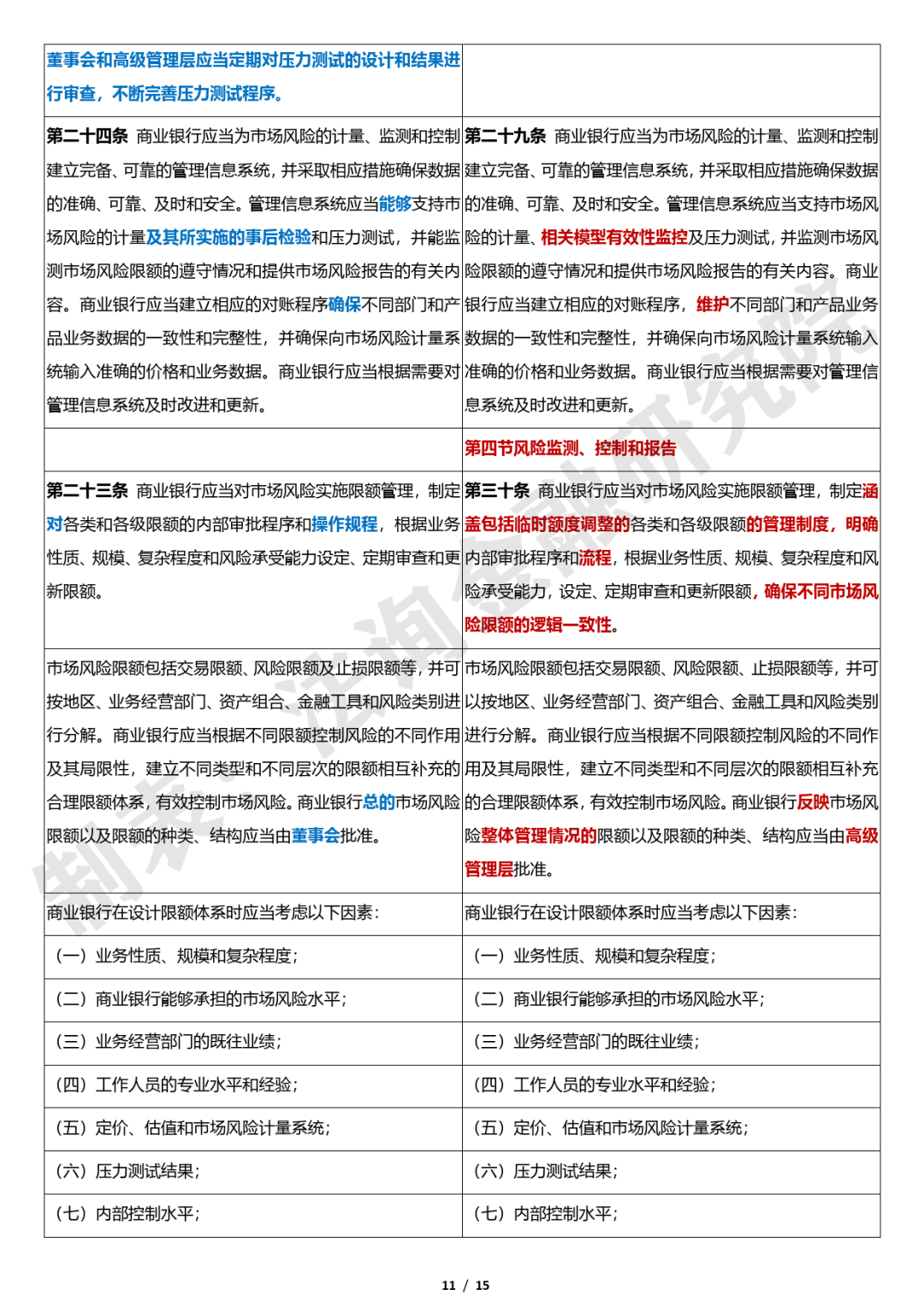
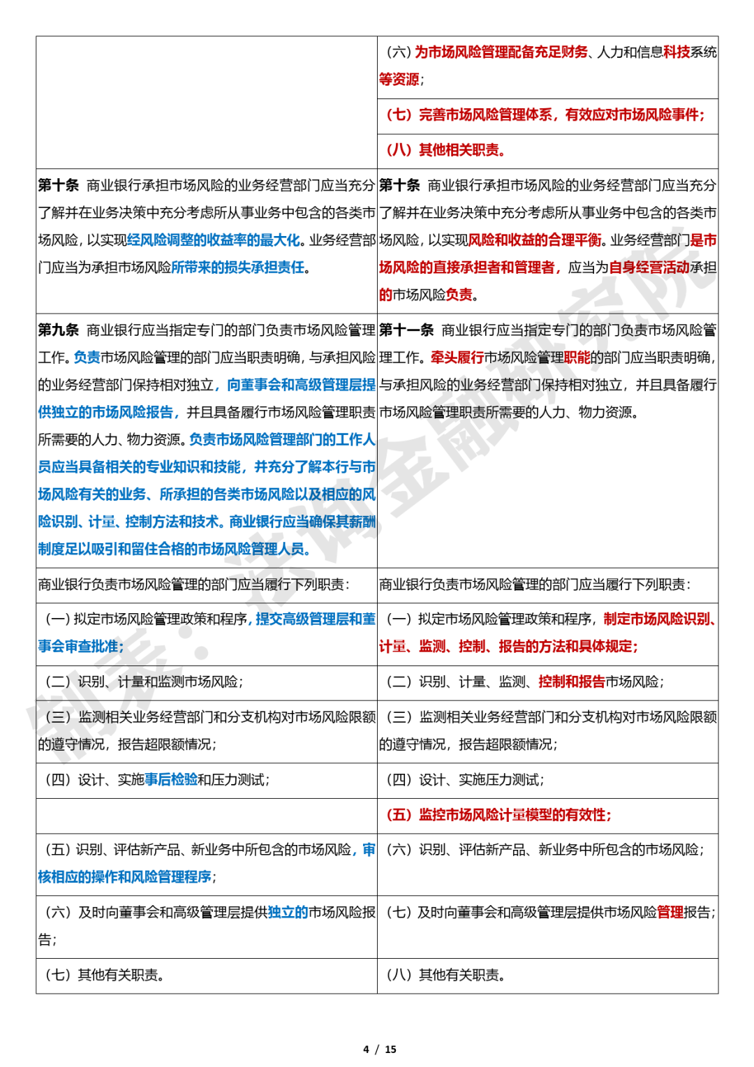
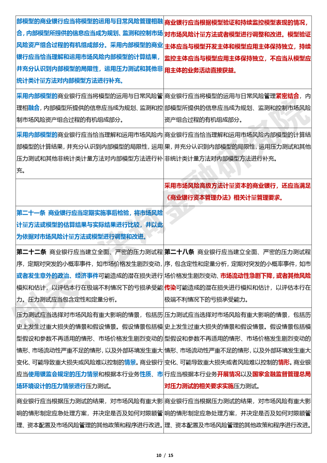
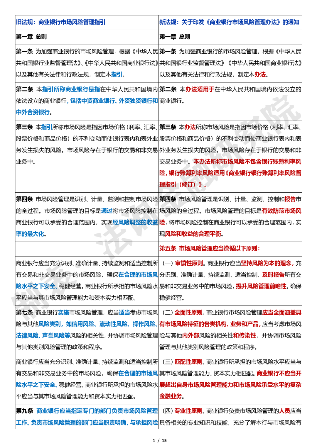
《办法》共五章四十三条,主要包括:一是明确市场风险定义。厘清《办法》适用范围,不再包括银行账簿利率风险相关内容,加强与《商业银行资本管理办法》《银行业金融机构全 面风险管理指引》等制度衔接。二是强调完善市场风险治理架构。明确董事会、监事(会)和高 级管理层的责任,界定三道防线的具体范围和职责,强调银行在集团并表层面加强市场风险管理。三是细化市场风险管理要求。要求银行对市场风险进行全流程管理,细化风险识别、计量、监测、控制和报告要求。完善内部模型定义以及模型管理、压力测试要求,匹配当前市场风险计量框架和管理实践。

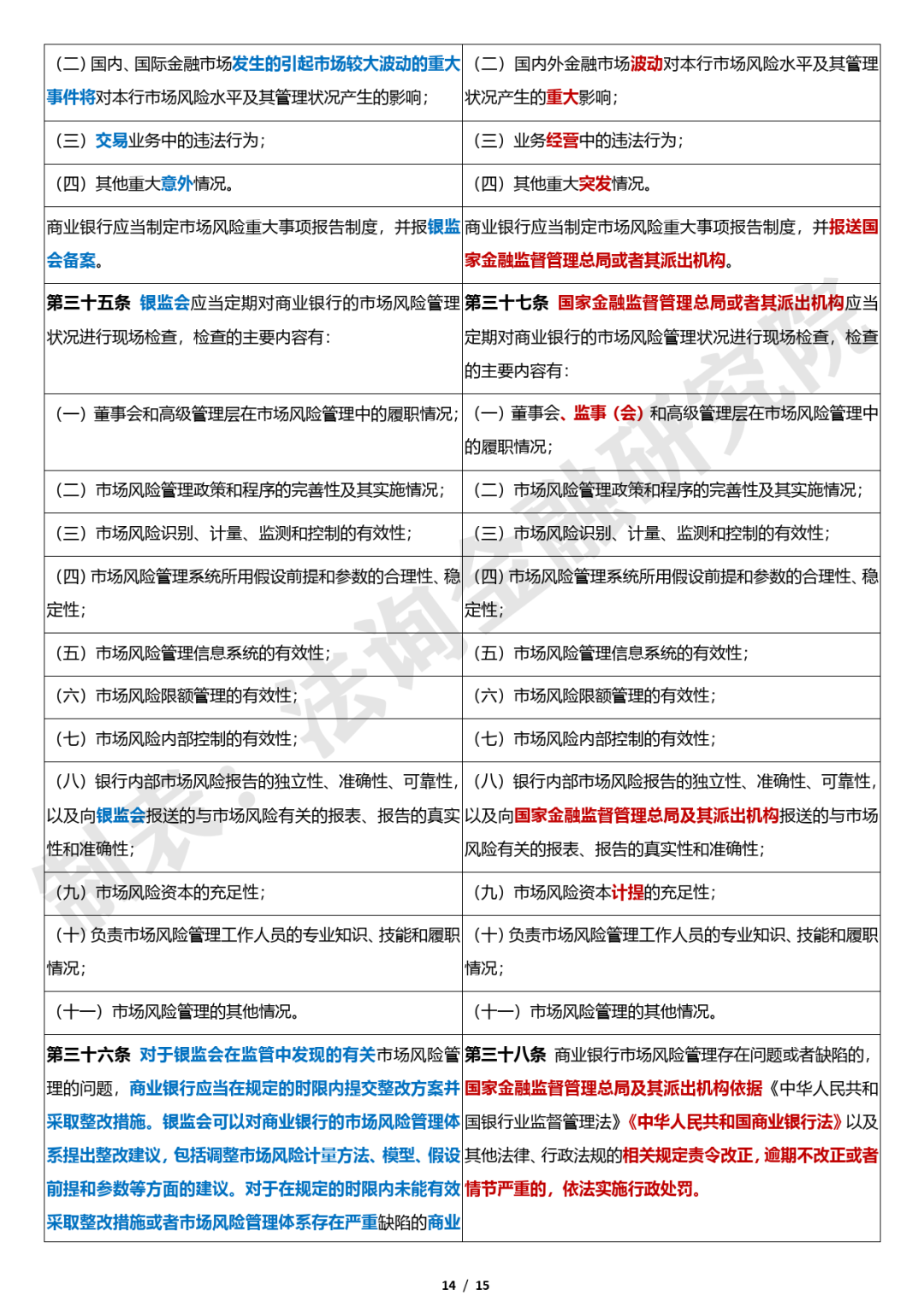
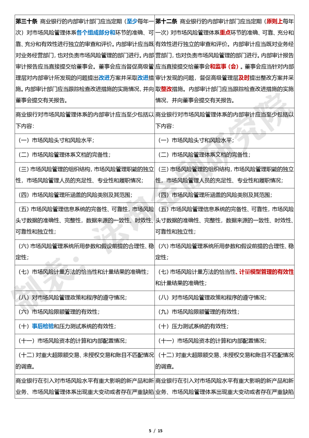
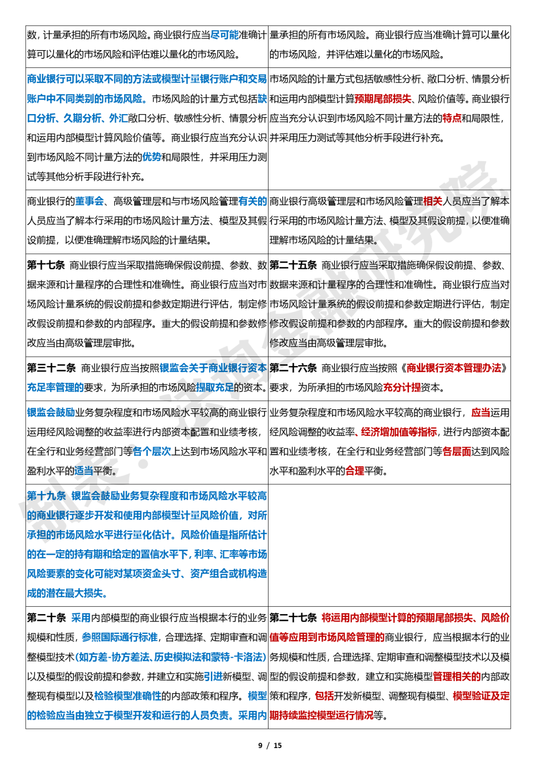
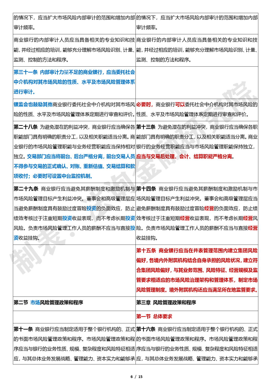
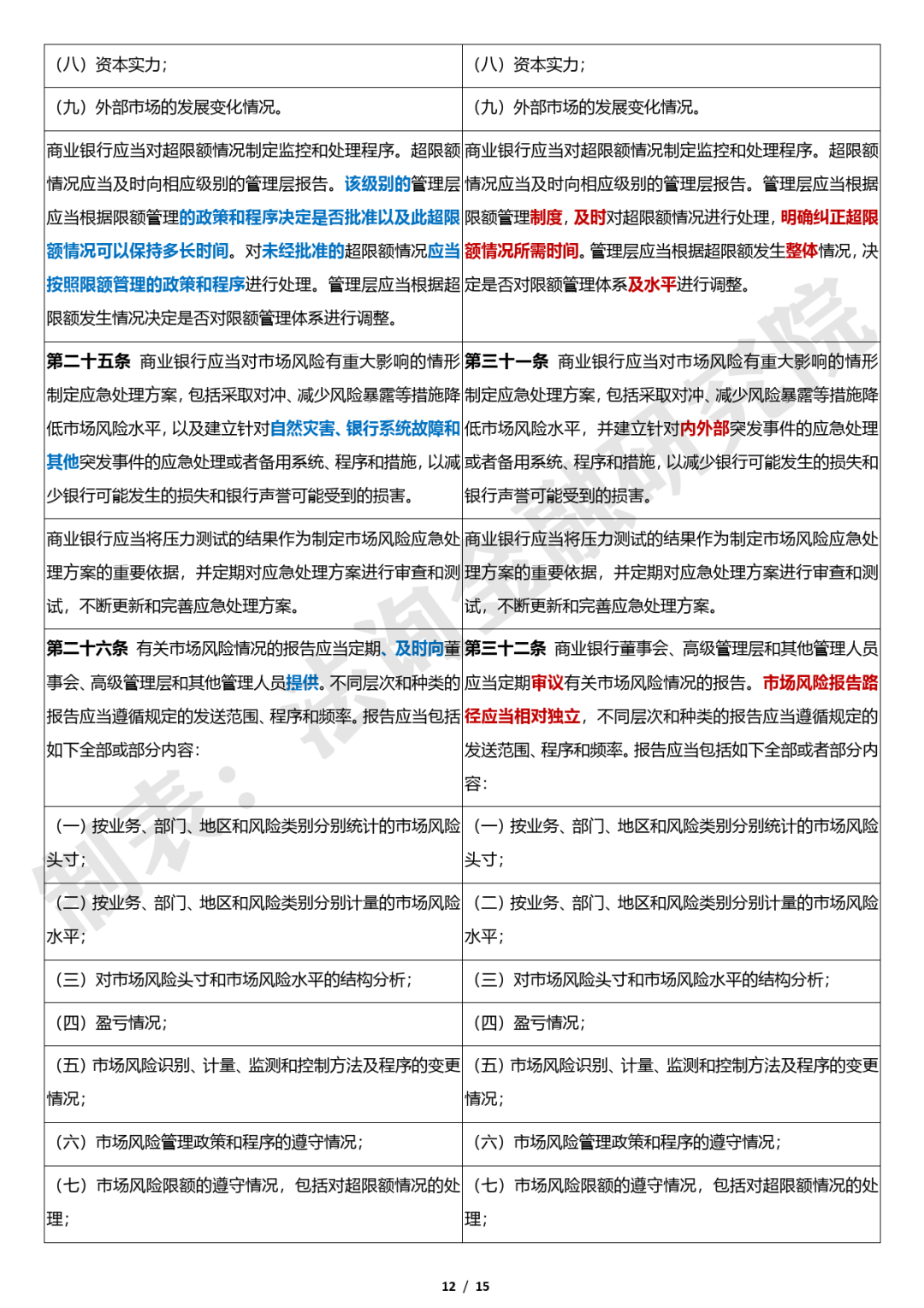
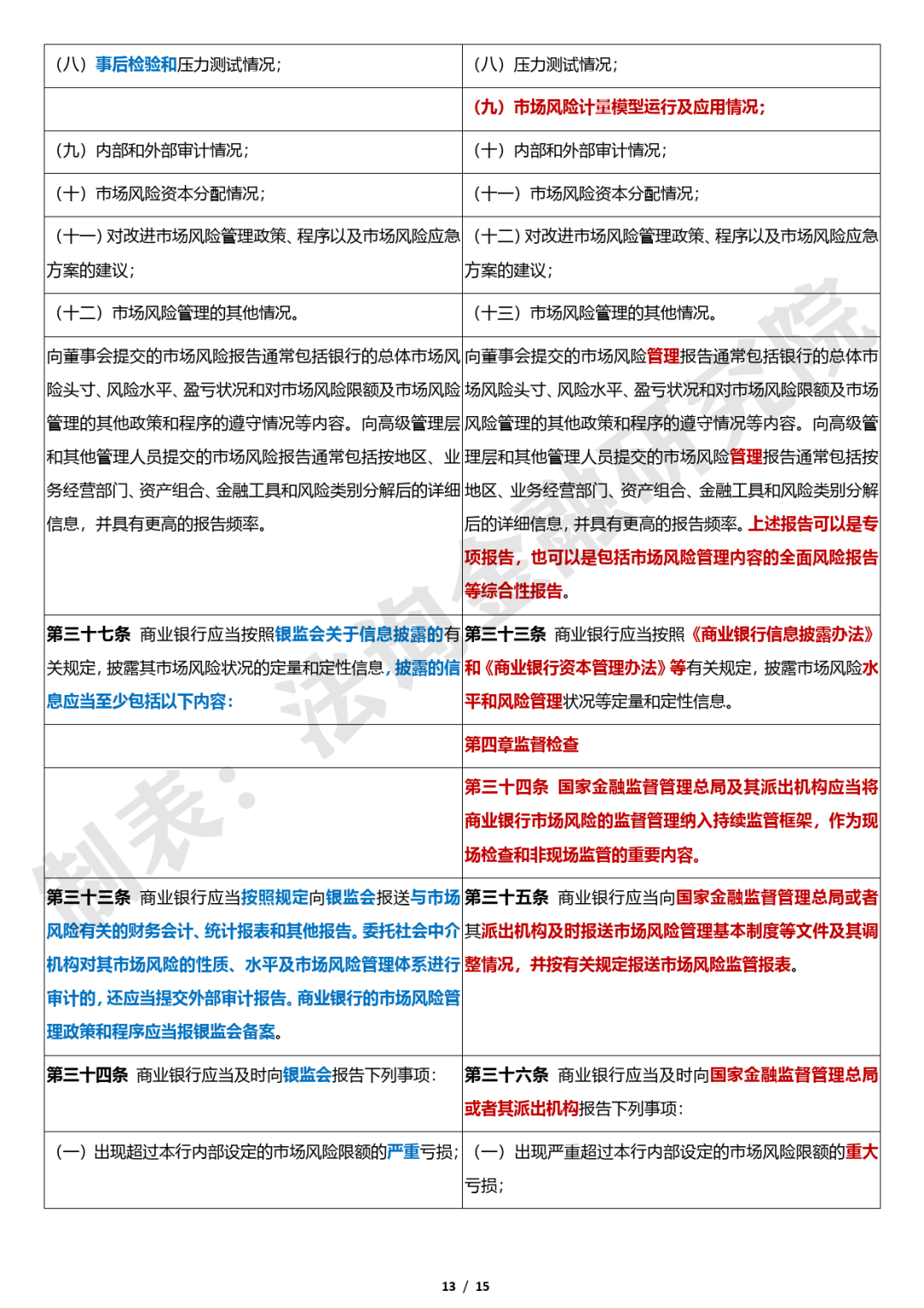
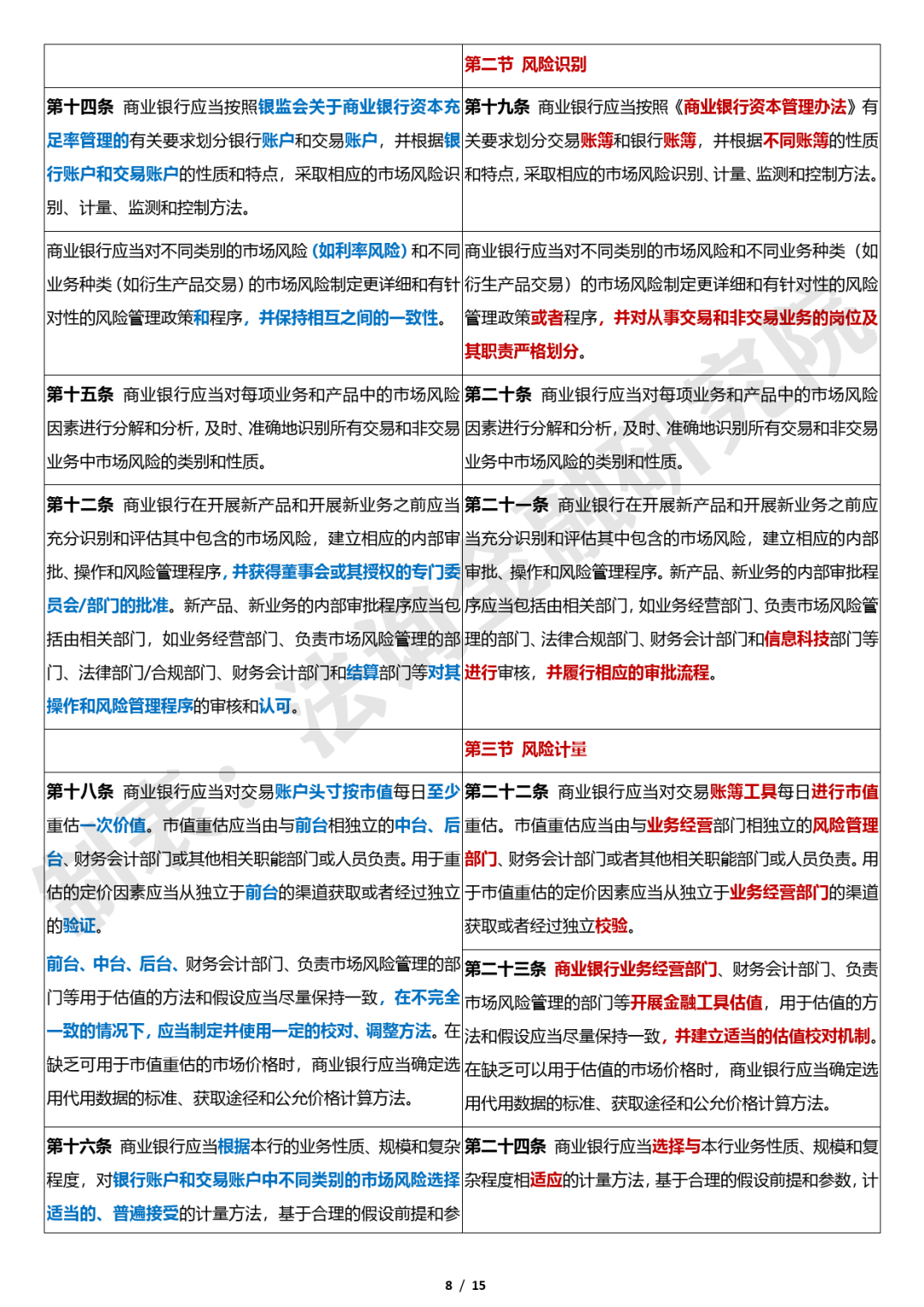
以下为新办法和原10号令旧指引的对比

蓝色为删除,红色为新增)

图片

图片

图片

图片

图片

图片

图片

图片

图片

图片

图片

图片

图片

图片

图片

公司金融顾问CFC认证

公司金融顾问(Corporate Finance Consultant,简称 CFC)国际金融认证知识体系,是专为面向企业提供投融资规划、金融架构设计等专业服务的从业人员打造的认证知识体系。该体系不仅率先实现与国际先进金融体系的深度接轨,更是严格依据《公司金融顾问》金融行业标准研发的新职业认证体系。


作为经国家认证的金融行业新职业,公司金融顾问(CFC)聚焦于帮助金融机构与企业建立全球化的公司金融视角,系统掌握境内外企业投融资管理体系及金融市场运行逻辑。其核心目标在于培养兼具国际市场规则洞察力与公司金融业务特性把控力的综合金融服务人才。